陕西单招培训基地
欢迎您!
关于我们
联系我们
在线报名
18291990313
导航
首页
推荐学校
院校新闻
考试政策
热门专业
真题资料
优秀学员
单招问答
在线报名
移动导航
推荐学校
院校新闻
考试政策
热门专业
真题资料
优秀学员
单招问答
在线报名
当前位置:
首页
>
真题资料
>> 正文
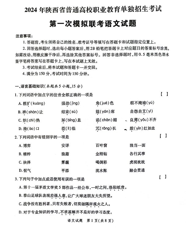
2024年陕西省普通高校职业教育单独招生第一次模拟联考语文试题
时间:
2024-06-16
|
作者:
小编
全套试题请添加客服老师,免费领取!
上一篇:
2023年陕西铁路工程职业技术学院单招语文模拟试题及答案
下一篇:
2023年陕西省高职单招职业技能考前备考题库及答案解析
免费升学规划
QQ咨询
快捷咨询
资深顾问一对一为您解答升学问题
电话
咨询服务电话
18291990313
微信
关注了解更多升学信息
QQ
推荐院校
西安医学高等专科学校
西安医学高等专科学校是经国家教育部批准设立,陕西省教育厅主管的一所全日制医学类普通高等专科学校。目前,学校开设14个专业,形成了医疗卫生服务、健康养老服务、
陕西航空职业技术学院
陕西航空职业技术学院是隶属于中国航空工业集团有限公司的一所独立建制的普通高等职业教育院校。学校具有40余年办学历史,先后经历了0一二基地技工学校、陕西航空技师学
陕西国防工业职业技术学院
陕西国防工业职业技术学院创办于1958年,是一所由陕西省人民政府举办的全日制公办普通高校。曾先后隶属于国家第一、第二、第三、第五机械工业部、兵器工业部、兵器
陕西工商职业学院
陕西工商职业学院是省政府主办、省教育厅主管、教育部备案的公办全日制普通高等职业学校。 学校主校区地处西安市长安区大学城,西接国家级高新技术产业开发区,周边
热门推荐
2024年陕西省普通高校职业教育单独招生
全套试题请添加客服老师,免费领取!
陕西单招考试语文注音选择题练习1
陕西单招考试语文注音选择题练习: 1.下列词语中加点字的注音有错误的一项是() A.给(jǐ)予瑞(ruì)士嘈(cáo)杂咖(kā)啡 B.便(pi